欧美A片

Electrical Single-Line Diagram

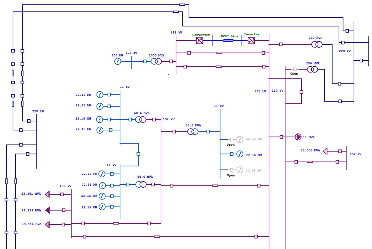
Electrical Single-Line Diagram (Grid)

Electrical Single-Line Diagram

The ETAP One-Line Diagram is a user-friendly interface for creating and managing the network database used for schematic network visualization.

Electrical Single-Line Diagram

ETAP's one-line diagram provides complete bus-breaker connectivity, allowing you to visualize network topology with complete confidence. Applying ground-breaking technologies never before used for power systems software, you can interactively model, monitor, and manage the electrical network as well as execute simulation scenarios and analyze their results in a simple and intuitive manner.

 

Key Features

  • Built-in intelligent graphics
  • Autobuild one-line diagram
  • Built-in and user-defined templates for substations, protection, etc.
  • Datablock templates for visualizing user-defined properties and results
  • Bus - Breaker and Bus - Branch representation of electrical networks
  • Unlimited network nesting
  • Remote connector
  • Integrated 1-phase, 3-phase, & DC systems
  • Integrated AC, DC, & grounding systems       
  • Region classifications & coloring
  • Automatic display of energized & de-energized elements using dynamic continuity check
  • Theme manager with standard, phase, layers, voltage, area, & grounding / earthing colors
Electrical Single-Line Diagram

Electrical Single-Line Diagram Features & Capabilities

  • Multiple generators & grid connections
  • Display results on one-line diagrams
  • Graphical undo / redo
  • User-defined symbol text
  • Voltage propagation
  • Graphical alignment tools
  • Group rotation of elements
  • Customizable font types, styles, & colors
  • Customizable display of ratings & results
  • Graphical display of equipment impedance & grounding
  • Graphical display of overstressed devices & alerts
  • Hide & show protective devices & grounding systems
  • Propagation of nominal & rated voltage
  • Propagation of phase connection
  • Text box editor with dynamic link to properties
  • Intelligent text box & hyperlink bookmarks
  • Customizable output reports via Crystal Reports®
  • Batch printing with view-dependent printer settings
  • User-friendly plotting
  • Create & utilize unlimited one-line templates
  • Comprehensive keyboard shortcuts saves time and effort in creating and editing
  • Symbol library to substitute default one-line diagram symbols with an alternative symbol set for individual device types
  • Keyword based element search


    The single-line diagram is the blueprint for electrical system analysis. It is the first step in preparing a critical response plan, allowing you to become thoroughly familiar with the electrical transmission system layout and design. The single-line diagram also becomes your lifeline of information when updating or responding to an emergency. An accurate diagram ensures optimum system performance and coordination for all future testing, and can highlight potential risks before a problem occurs.

    Videos

    Literature

    White Papers

    Training & Events

    ETAP Training

    Training & Events

    Get an in-depth insight to our electrical engineering software by requesting a training course that suits you.

    Discover Now

    Explore ETAP Today

    Explore ETAP Today

    Take a test drive of ETAP free for 30 days to experience for yourself the capabilities
    of ETAP solutions. Try out ETAP’s extensive collection of modules and analysis results
    on this cloud-based demo platform - anytime and anywhere. Start your online demo today!